What is an Advertisement?
Legal Framework
Section 44 (1): No person shall advertise a medical device unless the medical device is registered and complies with the Act.
Section 44 (2): Advertisements must not make any misleading or fraudulent claims.
Medical Device (Advertising) Regulations 2019
No person shall advertise a registered medical device without approval from the Authority.
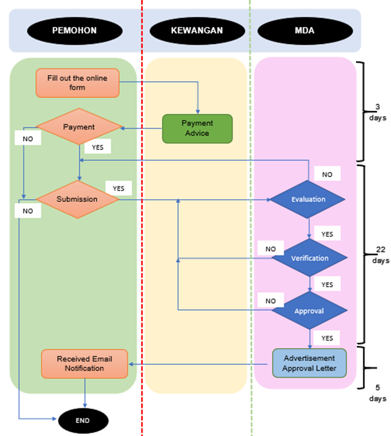
To submit an advertisement application for medical devices, please refer to the following guidelines and resources that clarify the requirements for advertisements that require or do not require approval:

|
IMPORTANCE NOTICE: 1. Claims Must Be Accurate and Aligned with Registration All advertising claims must strictly align with the product’s approved registration. Claims must be consistent with the intended use, fully supported by documentation. Any advertisement containing exaggerated, unsupported, or unapproved claims will be rejected. 2. Prohibited Claims and Content All advertisement claims must be developed in accordance with the Code of Advertisement (COA). |
Contact Information
Officers in Charge :
Officer in Charge :
Prepared by: Advertisement Unit ( Pre Market Control Division)
Uploaded by: Corporate Communication Division
Date of upload: 15 January 2026